Authors: Sai Shrikaant Padule Raheel Menghwar Muddasir Rehman Khuhro
Guide: Dr. Weber Felix
Supervisor: Mirjam Lainer
1. Introduction
Structural vibrations present a significant challenge in engineering, particularly in civil and mechanical systems subjected to dynamic loads. Tuned Mass Dampers (TMDs) have been widely used to mitigate unwanted oscillations by utilising an auxiliary mass-spring-damper system tuned to the primary structures' natural frequency. However, conventional TMDs have limitations, mainly when frequency variations or impact-induced vibrations occur. Pounding Tuned Mass Dampers (PTMDs) have been developed to address these challenges, incorporating impact or "pounding" mechanisms to enhance energy dissipation.
PTMDs introduce a gap element that allows controlled collisions between the auxiliary mass and structural boundaries, improving damping efficiency. This additional nonlinearity, often facilitated by viscoelastic materials, enables superior vibration suppression under varying dynamic conditions. The effectiveness of PTMDs has been studied through numerical simulations and experimental analyses, demonstrating improved performance compared to classical TMDs, especially in earthquake and wind-induced vibration control applications.
This report explores the modelling, tuning, and simulation of PTMDs, utilizing MATLAB to analyze their dynamic response. It examines the influence of key parameters such as mass ratio, damping, and impact characteristics on vibration mitigation. The findings contribute to optimizing PTMD designs for enhanced structural resilience and stability in real-world applications.
2. Fundamental Concepts and Theoretical Background
2.1. Fundamentals of Structural Vibrations and Vibration Control Systems
Structural vibrations occur due to dynamic forces such as wind, earthquakes, or machinery, leading to oscillatory motion in buildings, bridges, and mechanical systems. Excessive vibrations can compromise structural integrity and occupant comfort. Traditional mitigation methods include passive systems like Tuned Mass Dampers (TMDs), which reduce resonance effects. However, Pounding Tuned Mass Dampers (PTMDs) enhance energy dissipation through controlled impacts, improving damping efficiency. PTMDs incorporate a viscoelastic layer to manage impact forces, reducing structural response under dynamic loading. Their effectiveness makes them a promising solution for mitigating vibrations in structures with variable frequencies or low inherent damping.
2.2. Classical Tuned Mass Dampers
Classical Tuned Mass Dampers (TMDs) are passive vibration control devices designed to reduce structural oscillations by utilizing a secondary mass-spring-damper system. The TMD is tuned to the natural frequency of the primary structure, allowing it to absorb and dissipate vibrational energy through out-of-phase motion. Based on Den Hartog’s tuning principles, optimal damping and frequency ratios are determined to minimize displacement. TMDs are widely used in high-rise buildings, bridges, and mechanical systems to mitigate vibrations caused by wind, seismic activity, or dynamic loads. While effective, they perform best under fixed-frequency conditions and may require re-tuning for variable loads.
2.2.1. Limitations of Classical Tuned Mass Dampers
Classical TMDs are highly effective for fixed-frequency vibrations but struggle with variable frequencies, requiring precise tuning for optimal performance
- Frequency Sensitivity: TMDs are optimized for a specific frequency and lose effectiveness if structural frequency changes.
- Limited Damping Range: They provide efficient damping only within a narrow frequency band.
- Retuning Requirements: Environmental or structural changes may necessitate adjustments.
- Performance Degradation: Reduced efficiency under non-harmonic or multi-directional excitations.
- Space and Weight Constraints: Large TMDs may be impractical for certain structures
2.2.2. Need for Advanced Tuned Mass Dampers
While Classical Tuned Mass Dampers (TMDs) effectively reduce structural vibrations, their performance is limited to fixed-frequency excitations. Real-world structures experience variable and unpredictable dynamic loads, such as earthquakes, wind forces, and traffic-induced vibrations, making traditional TMDs less effective. Advanced TMDs, such as Pounding Tuned Mass Dampers (PTMDs), address these limitations by incorporating impact mechanisms and nonlinear damping. PTMDs enhance energy dissipation through controlled pounding, improving vibration mitigation even under frequency variations. Additionally, hybrid and adaptive TMDs offer real-time tuning capabilities, making them more suitable for modern engineering applications where flexible and efficient vibration control is essential.
2.2.3. Performance Goals
The primary objective of this study is to evaluate the performance of the Pounding Tuned Mass Damper (PTMD) in mitigating structural vibrations. Unlike Classical TMDs, which rely on continuous damping, PTMDs introduce impact-based energy dissipation, making their effectiveness highly dependent on key design parameters.
The study focuses on three critical performance aspects:
- Vibration Reduction of the Primary Structure (X1): Analyzing how effectively the PTMD minimizes the displacement of the main structure under external excitations.
- TMD Relative Motion (X1 - X2): Understanding how the tuned mass moves relative to the structure and how this motion contributes to damping efficiency.
- Forces During Pounding Events: Investigating the forces generated when the TMD impacts the gap element, affecting energy dissipation and structural stability.
By optimizing these parameters, the study aims to enhance PTMD performance for real-world applications, ensuring better control over variable-frequency vibrations.
2.2.3.1. Benchmarking
The effectiveness of the Pounding Tuned Mass Damper (PTMD) will be assessed by comparing it to the Classical Tuned Mass Damper (CTMD). Key performance metrics include vibration reduction, relative motion, and impact forces. This comparison will highlight PTMD’s advantages, such as enhanced energy dissipation, and its challenges, including nonlinear behavior post-resonance.
3. Contents
3.1. Scope
This study focuses on the modeling and optimization of Pounding Tuned Mass Damper (PTMD) systems with gap elements to improve vibration control in structures. Unlike conventional Classical Tuned Mass Dampers (CTMDs), which rely on continuous damping, PTMDs introduce nonlinear energy dissipation through controlled impacts. The inclusion of a gap element allows intermittent engagement between the damper mass and the structure, leading to complex dynamic interactions that require careful analysis.
A key aspect of this research is the analysis of nonlinear behavior resulting from the pounding mechanism. Unlike linear damping systems, PTMDs exhibit variable performance depending on the gap distance (Xg) and impact forces. The system’s efficiency is highly sensitive to these parameters, necessitating a systematic study of their effects on structural displacement (X1) and relative motion (X1 - X2).
To enhance PTMD performance, optimization of key parameters is a major focus. The study begins with tuning gap distance (Xg) to achieve effective pounding without excessive impacts. Further refinements include optimizing stiffness (kg) to balance energy dissipation and damping (cg) to stabilize the system. Through these optimizations, the study aims to improve PTMD efficiency, ensuring superior vibration mitigation compared to traditional TMDs.
3.2. Objective
The primary objective of this project is to minimize the structural displacement of a system subjected to dynamic excitation across a range of frequencies. This is achieved by designing and tuning a Pounding Tuned Mass Damper (PTMD) system that effectively mitigates the impact of vibrational forces on the primary structure. By optimizing the parameters of the PTMD, such as the damper mass, stiffness, and damping characteristics, the system can be tuned to reduce the maximum displacement of the structure, ensuring greater stability and longevity. This objective aims to enhance the overall efficiency of vibration control, especially under conditions where traditional damping methods may be less effective.
In addition to minimizing structural displacement, a key goal is to compare the performance of the PTMD with that of a Classical Tuned Mass Damper (CTMD). While both systems are designed to reduce vibrations, PTMDs incorporate a unique impact mechanism, offering the potential for improved damping through controlled pounding interactions. By comparing the results from both systems across varying excitation frequencies, this project seeks to evaluate the advantages and limitations of PTMDs in terms of vibration reduction, energy dissipation, and overall performance. The comparison will provide valuable insights into the effectiveness of PTMDs in real-world applications where nonlinear behaviors and extreme dynamic forces are prevalent.
3.3. Tuned Mass Damper Design
The design of the Pounding Tuned Mass Damper (PTMD) system begins with an initial approach based on Den Hartog’s tuning formulas for the Classical Tuned Mass Damper (CTMD). Den Hartog’s model provides a framework for determining the optimal mass ratio, damping coefficient, and stiffness of a TMD to minimize the displacement of the primary structure. In the context of PTMDs, the traditional components of a TMD are enhanced with the addition of a gap element that introduces controlled pounding between the tuned mass and the primary structure. This pounding effect adds an extra layer of energy dissipation through impact, which can improve the overall damping performance, especially under high excitations.
A systematic investigation is conducted to assess the effects of varying key parameters of the PTMD: the viscous damping coefficient, the stiffness of the damper, and the gap distance between the primary structure and the tuned mass. Each of these factors plays a crucial role in determining the system's ability to reduce vibrations. The damping coefficient governs the rate at which energy is dissipated during oscillations, while the stiffness defines the restoring force of the damper and its ability to resist displacement. The gap distance, in particular, is critical for determining the conditions under which pounding occurs, which affects both the frequency of impact and the magnitude of forces generated during impacts.
By analyzing the system’s response across different excitation frequencies and configurations, the optimal values for these parameters are identified, which enhance the PTMD's performance in reducing structural vibrations. These values are essential for designing a PTMD that can be effectively deployed in real-world applications.
- Investigate the effects of varying the viscous damping coefficient on the PTMD’s performance.
- Analyze the impact of damper stiffness on the vibration reduction capabilities of the PTMD.
- Explore the influence of gap distance on the frequency and magnitude of pounding interactions.
- Identify optimal parameter values that maximize the damping effect and reduce structural vibrations.
3.3.1. Simulation Tool
MATLAB is used as the primary simulation tool for numerical modeling and frequency response analysis of the PTMD system. Through MATLAB’s powerful computational capabilities, the system's dynamic behavior is modeled using differential equations. The software allows for the simulation of various excitation frequencies, facilitating the analysis of vibration reduction and damping performance.
3.4. Outcome
The outcomes of this project include the identification of optimized PTMD parameters through MATLAB simulations, such as the optimal viscous damping coefficient, stiffness, and gap distance. These optimized parameters are critical for maximizing the damper's effectiveness in reducing structural vibrations. Additionally, the project provides valuable insights into the nonlinear effects of gap elements, specifically the impact of pounding interactions between the primary structure and the tuned mass. Understanding these nonlinear dynamics enhances the ability to predict the PTMD's performance under varying excitation frequencies, ultimately leading to improved damping strategies for complex real-world structural applications
4. Problem Statement
The objective of this project is to optimize the Pounding Tuned Mass Damper (PTMD) system to minimize vibrations in a primary structure subjected to dynamic excitation. The effectiveness of the PTMD depends on key parameters such as the gap distance (Xg), gap element stiffness (kg), and damping coefficient (cg). Determining optimal values for these parameters is challenging as they influence the damping performance, and improper tuning could lead to excessive forces or wear on the system.
Additionally, ensuring that the PTMD performs better than the Classical Tuned Mass Damper (CTMD) across a broad range of excitation frequencies is crucial. The goal is to minimize the maximum displacement amplitude (X1) across these frequencies, ensuring optimal performance in real-world conditions.
Key Challenges:
- Determining optimal gap distance (Xg) based on CTMD reference.
- Varying kg, cg, and Xg systematically.
- Achieving better performance across a wide frequency range.
- Ensuring minimal displacement amplitude.
- Balancing damping efficiency and system stability.
5. Literature Review
5.1. Classical Tuned Mass Dampers
The differential equations governing the motion of a Classical Tuned Mass Damper (CTMD) system describe the dynamic interactions between the primary structure and the Tuned Mass Damper (TMD). These equations are derived using the principles of Newtonian mechanics and describe how the displacement of the primary structure (x1) and the TMD (x2) evolve over time in response to external forces and internal damping.
The system consists of two masses: the primary structure with mass m1, and the secondary mass (TMD) with mass m2. The primary structure is subject to a force F(t), which can be external excitation like wind or seismic loading. The TMD is a secondary mass connected to the primary structure via a spring with stiffness k2 and a damping element with damping coefficient c2. The spring and damper work together to reduce the vibrations of the primary structure by tuning the TMD to the resonant frequency of the structure.
5.1.1. Governing Equations
5.1.1.1. Primary Structure
The equation of motion for the primary structure is derived from Newton's second law, taking into account the forces acting on the primary structure:
Where:
- x1 and x2 represent the displacements of the primary structure and TMD, respectively.
- F(t) is the external excitation force.
5.1.1.2. TMD's Equation of Motion
Where:
- x2 represent the displacements of the TMD
Classical Tuned Mass Damper
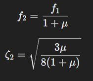
5.1.1.3. Den Hartog's Optimal Tuning Rules
Den Hartog's optimal tuning rules provide a set of guidelines for designing a Classical Tuned Mass Damper (CTMD) that minimizes the primary structure's displacement response under dynamic excitation. The aim is to match the TMD's characteristics with those of the primary structure to absorb and dissipate vibrational energy efficiently.
Optimal Tuning Rules (Den Hartog's Method):
Where:
- f2 is the natural frequency of the TMD.
- ζ2 is the optimal damping ratio of the TMD.
The fundamental parameters for the TMD design are:
- Mass Ratio (μ=m2/m1): Defines the ratio of the TMD mass to the primary structure mass.
- Optimal Frequency Ratio: Denoted as f2/f1, derived from Den Hartog’s optimal tuning.
- TMD Mass (m2=μm1): The mass of the tuned mass damper.
- TMD Stiffness (k2=ω2m2): Where ω2=2πf2 is the angular natural frequency of the TMD.
- TMD Damping Coefficient (c2=2ζ2m2ω2): Based on the optimal damping ratio ζ2
6. Simulation Setup and Frequency Response of Classical TMD
The steady-state analysis for the Pounding Tuned Mass Damper (PTMD) system focuses on assessing the damper’s effectiveness in reducing vibrations across a broad frequency range. This ensures that the PTMD performs well in both sub-resonant and super-resonant conditions, going beyond just resonance and providing a comprehensive solution for vibration mitigation.
-
Excitation Force:
- The excitation force is applied directly to the primary structure (F(t) and not to the TMD itself. The external force is modeled as a sinusoidal function. This setup simulates real-world scenarios where external loads affect the primary structure.
-
Frequency Range:
- The analysis spans a frequency range from 60% to 140% of the primary structure natural frequency (f1), covering sub-resonant and super-resonant conditions. This broad frequency range ensures that the PTMD is tested not only at the resonant frequency but also in off-resonance regions, ensuring effective vibration mitigation across a variety of excitation scenarios.
-
Key Performance Metrics:
- Displacement: This measures the deformation of the primary structure due to excitation. Reducing displacement is crucial for preventing structural fatigue and maintaining the integrity of the building or system over time.
- Acceleration: An important parameter for human comfort, this measures how vibrations are perceived. The PTMD aims to reduce acceleration peaks to ensure vibrations remain within acceptable limits for occupants.
-
Comprehensive Mitigation Performance:
- The H∞ norm is used to quantify the overall effectiveness of the PTMD in reducing vibration across the entire frequency range. Minimizing the H∞ norm ensures that the PTMD minimizes vibrations not just at resonance but across a broad spectrum of frequencies.
-
Results Visualization:
- Steady-state amplitude plots for both displacement and relative motion are generated to visualize the damping effect of the PTMD. These plots allow for a visual assessment of how well the PTMD reduces vibrations across sub-resonant and super-resonant conditions.
- The analysis helps in evaluating the PTMD’s ability to uniformly mitigate vibrations, highlighting its effectiveness in reducing displacement and acceleration across the entire frequency range.
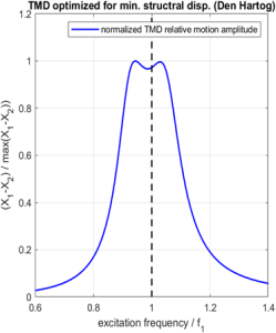
6.1. Initial Results and Observations
6.1.1. Significant Reduction in Vibration Amplitude at the Primary Structure’s Natural Frequency:
One of the key findings from the simulation is the notable reduction in vibration amplitude at the primary structure’s natural frequency. The PTMD effectively mitigates large displacements during resonance, where vibrations are typically most amplified. By tuning the mass, stiffness, and damping properties of the PTMD to match the resonant frequency of the primary structure, the damper absorbs a significant portion of the vibrational energy. This results in reduced structural displacement, improving the overall stability and longevity of the structure, especially under dynamic loads like wind or seismic activity.
6.1.2. Effective Relative Motion of the TMD, Indicating Good Energy Dissipation:
The CTMD shows excellent energy dissipation characteristics, as evidenced by the effective relative motion between the primary structure and the tuned mass damper. This increased energy dissipation is beneficial for mitigating vibrations caused by external forces, such as ground motion or mechanical oscillations.This improves its overall effectiveness in reducing the primary structure's vibrations, providing a robust solution for structures exposed to varying dynamic forces.
6.1.3. Impact of Varying Mass Ratio and Damping Coefficient on Vibration Control:
Variations in mass ratio and damping coefficient play a crucial role in optimizing the PTMD’s performance. The mass ratio, determining the TMD’s size relative to the primary structure, directly affects the damper’s ability to match the primary structure’s resonant frequency. A higher mass ratio generally improves damping but may affect system stability. Similarly, varying the damping coefficient of the PTMD can significantly influence how effectively the damper absorbs vibrational energy, with too little damping leading to inefficient vibration suppression and too much damping possibly reducing system flexibility. Thus, careful calibration of both parameters is essential for maximizing the damper’s effectiveness.
7. Pounding Tuned Mass Dampers
The Pounding Tuned Mass Damper (PTMD) extends the classical TMD model by incorporating the effects of the pounding mechanism between the primary structure and the TMD, which introduces nonlinearities into the system. This nonlinear behavior arises due to the gap element, which governs the interaction between the primary structure and the damper. The equations of motion for PTMD are modified to account for the dynamic contact forces generated during pounding, which significantly affect the overall system's response.
Pounding Tuned Mass Dampers
7.1.1. The Coupled Equations of Motion
For the PTMD system, the equations of motion are coupled and governed by the displacement, velocity, and acceleration of both the primary structure and the TMD, along with the interaction forces resulting from the impact. These equations are formulated as:
-
Primary Structure Motion: The primary structure's motion is influenced by the external excitation, its own stiffness, damping, and the impact force generated due to the gap element’s interaction with the TMD.
- TMD Motion: The TMD’s motion is similarly affected by the interaction forces and its own dynamic characteristics
7.1.2. The Impact Force Fimpact
The key difference between the PTMD and classical TMD is the inclusion of the impact force, which depends on several factors such as:
- Gap Distance (Xg): The distance between the primary structure and the TMD when they are not in contact. If the displacement between the two masses exceeds this gap, impact occurs.
- Stiffness (kg): The stiffness of the gap element, which defines the rate at which the gap resists the impact, usually modeled using a spring-like force.
- Damping (cg): The damping coefficient of the gap element, which dissipates energy during the impact process.
The Pounding Tuned Mass Damper (PTMD) introduces gap elements and nonlinear damping mechanisms, which significantly enhance its performance compared to the classical Tuned Mass Damper (TMD). The key difference lies in the incorporation of a gap between the primary structure and the TMD. This gap allows for the possibility of impact when the relative displacement between the two components exceeds the gap distance.
When the primary structure and TMD come into contact, the gap element activates, and a nonlinear impact force is generated. This force is characterized by a combination of stiffness and damping properties that differ from the linear damping typically seen in classical TMD systems. The stiffness of the gap element, kg, resists the relative displacement between the primary structure and TMD, while the damping coefficient, cg, dissipates energy through the impact.
This pounding mechanism provides additional energy dissipation during impacts, effectively reducing the amplitude of vibrations. It also prevents excessive displacements that could otherwise lead to structural damage. The nonlinear nature of the impact forces makes the PTMD highly effective in controlling vibrations across a wide frequency range, particularly during large excitation events like earthquakes or strong winds. Overall, the gap elements and nonlinear damping contribute to the enhanced vibration control and energy dissipation capabilities of the PTMD, offering significant advantages over traditional linear damping systems.
7.2. Comparative Analysis of Classical Tuned Mass Damper (CTMD) and Pounding Tuned Mass Damper (PTMD) for Vibration Mitigation
|
Feature |
Classical TMD | Pounding TMD |
|---|---|---|
| Damping Mechanism | Continuous | Intermittent (gap-based) |
| Performance and Resonance | High | Can be optimised |
| Stability | Stable | Requires tuning |
| Post-resonance behaviour | Linear | Can become non-linear |
| Practical consideration | Well-researched | Requires more study |
| Energy Dissipations | Gradual Energy Reduction | Sudden dissipation upon contact |
| Limitations | Cannot deal with sudden impacts | Secondary vibrations |
| Effectiveness | Works well with harmonic role | More effective for shock dissipations |
7.3. Model Refinement, Extended Simulations, and Optimization of Pounding Tuned Mass Damper (PTMD) Performance
- Model Refinement:
- Integrate visco-elastic layers into the PTMD model to more accurately simulate the pounding effects between the primary structure and the damper.
- These layers are designed to exhibit both stiffness and damping characteristics, influencing the energy dissipation during impact and improving vibration control.
- The incorporation of such layers will allow for a more realistic representation of the PTMD’s behavior, especially under varying loading conditions and frequencies.
-
Extended Simulations:
- Conduct additional simulations across a broader range of dynamic conditions, including different excitation frequencies and impact scenarios.
- Evaluate how the PTMD performs under various real-world conditions, such as earthquakes, wind loads, or resonance phenomena, ensuring it delivers consistent performance across different vibration modes.
- Assess the long-term behavior of the PTMD, accounting for factors such as material fatigue, impact repetition, and changes in damping characteristics.
-
Optimization:
- Apply optimization techniques to identify the ideal properties for the visco-elastic layers, such as the optimal stiffness and damping coefficients for maximum energy dissipation.
- Focus on fine-tuning the gap distances and impact layer configurations to achieve the best vibration mitigation effect without introducing excessive wear or impact force.
- Optimize the PTMD for various scenarios by balancing the trade-off between damping, stiffness, and the potential for damage during frequent impacts.
7.3.1. Classical TMD as a Reference for Gap Distance
-
CTMD Relative Motion (Xd):
- CTMD simulations reveal that the maximum relative motion (Xd) is 0.5, and the mean relative motion is 0.3.
- Gap Distance (Xg):
- Gap distance (Xg) is selected based on the CTMD results, ranging between 30% and 80% of the maximum and mean Xd values.
- Xg is optimized to allow effective impacts without excessive frequency, which could result in performance degradation.
-
Key Observations:
- The chosen Xg should balance between too frequent impacts (leading to inefficient damping) and too sparse impacts (resulting in insufficient energy dissipation).
- Simulations were conducted across a range of Xd values:
- From 0.3Xmax to 0.8Xmax
- From 0.3Xmean to 0.8Xmean
- The goal is to ensure that the gap allows for impactful energy dissipation but does not cause premature or excessive impacts, optimizing damping behavior.
7.3.1.1. Graphical Representaions
|
|
|
|
|
|
|
|
|
|
7.3.2. Simulations for Gap Distance
-
0.3Xg - 0.5Xg:
- Smoother amplitude response observed at resonance.
- The system displays more predictable and gradual damping characteristics.
- Less frequent impacts, leading to more consistent energy dissipation.
-
0.5Xg - 0.8Xg:
- Stronger nonlinear effects noted, with a steeper drop in displacement.
- This range encourages a higher frequency of impacts, leading to more efficient energy dissipation.
- While the damping is more effective, the nonlinearity begins to dominate post-resonance.
Key Findings:
- Increasing Xg leads to a reduction in resonance amplitude, suggesting better performance in vibration control.
- When Xg > 0.6, non-linearity becomes more prominent, with impacts occurring after resonance, which significantly reduces vibration levels.
- A too large gap (Xg > 0.8) results in delayed engagement of the PTMD’s impact mechanism, causing reduced damping efficiency and potentially lowering the system's overall effectiveness.
Nonlinear Behavior:
- Smaller Xg: Results in delayed impacts, reducing the damping efficiency. The system may not activate the impact mechanism often enough, resulting in less effective vibration suppression.
- Larger Xg: Increases the frequency of impacts, which enhances the PTMD’s damping capabilities. However, if the gap is too large, it can lead to an overly aggressive impact mechanism that may dampen the primary structure too early, affecting the system’s natural dynamics.
Overall, optimizing Xg is crucial for balancing between impact frequency and efficiency.
7.3.2.1. Graphical Representation
|
|
|
|
|
|
|
|
7.4. Further Simulations
7.4.1. Systematic Optimisation of Stiffness
-
Higher stiffness (kg):
- Increases the energy dissipation capacity of the PTMD, leading to better damping.
- However, it can result in abrupt impacts, which may cause undesirable oscillations and destabilize the system.
-
Optimal Stiffness:
- A moderate stiffness range is essential to balance effective energy dissipation with smooth damping action.
- It prevents abrupt impacts while ensuring consistent vibration suppression.
Key Observations:
- Lower stiffness reduces the primary structure’s displacement, but too little stiffness might make the PTMD ineffective in controlling vibrations.
- Zero stiffness leads to excessive movement and instability in the system, as the impact layer fails to provide the necessary force to dampen vibrations.
- Striking the right balance in stiffness is crucial. Too high can cause aggressive impacts, while too low can fail to control displacements effectively. This balance is essential for achieving optimal performance.
7.4.1.1. Graphical Representation
|
|
|
|
| K = 0 | K = 10 | K = 1000 |
7.4.2. Systematic Optimization on Damping
-
Higher damping (cg):
- Leads to better vibration suppression and energy dissipation, enhancing the PTMD's ability to mitigate vibrations.
- However, over-damping can result in excessive energy dissipation, causing slower response times and potentially reducing the system's overall effectiveness.
-
Optimal Damping:
- An optimal damping range ensures smooth and responsive motion, avoiding excessive damping that could hinder the system’s ability to adapt to varying dynamic conditions.
- The goal is to achieve a balance where damping is strong enough to dissipate energy but not so high that it suppresses necessary motion.
Key Observations:
- Increasing cg improves energy dissipation and enhances vibration control.
- Excessive damping beyond a certain point reduces the system's responsiveness, leading to inefficiency.
- The optimal damping coefficient ensures a balance between effective energy dissipation and maintaining responsiveness, providing the best overall performance.
7.4.2.1. Graphical Representation
|
|
|
| cg = 104 | cg = 108 |
8. Inference
8.1. Way Forward
To enhance the performance of the Pounding Tuned Mass Damper (PTMD), several critical steps must be taken, focusing on refining the design and optimizing system parameters.
-
Fine-tuning of Gap Element Parameters:
- The gap element plays a pivotal role in the PTMD’s ability to absorb and dissipate energy during impacts. Fine-tuning the gap distance (Xg) in relation to the primary structure’s natural frequency is essential for achieving the ideal balance between damping efficiency and minimizing unnecessary impacts. More simulations will be required to precisely determine the optimal range for Xg, considering dynamic loading conditions and resonance behaviors across different frequencies.
-
Investigating Non-linearity Reduction Methods:
- One of the main challenges observed in the PTMD is the nonlinear behavior introduced by the pounding mechanism. Non-linearity can lead to inefficient energy dissipation, especially post-resonance, when the system becomes less responsive. Exploring methods to mitigate these nonlinear effects, such as introducing visco-elastic materials or hybrid damping mechanisms, could provide smoother performance and better control over the vibration amplitude.
-
Experimental Validation:
- Simulation results need to be validated with experimental data to ensure the PTMD behaves as expected under real-world conditions. This step would include prototype testing to measure displacement and acceleration during dynamic loading. Experimental validation will help identify discrepancies between simulated predictions and actual performance, ensuring reliability in real-world scenarios.
-
Developing Practical Implementation Strategies:
- In addition to optimization, developing practical strategies for implementing the PTMD in existing structures is crucial. This includes designing the system with considerations for structural integration, ease of installation, and long-term maintenance. Investigating cost-effective materials, minimizing system size, and ensuring scalability will be critical for widespread adoption of PTMD technology.
8.2. Conclusion
The PTMD has demonstrated significant potential for mitigating vibrations in primary structures, particularly in the presence of resonance. However, challenges remain in further optimizing its parameters for real-world applications.
-
Optimizing Gap Distance (Xg):
- The gap distance (Xg) between the PTMD and the primary structure is a key parameter for efficient energy dissipation. Ensuring the gap is neither too small (which could result in excessive frequency of impacts) nor too large (leading to delayed engagement) is crucial. Fine-tuning this distance, taking into account the frequency range of the primary structure, is essential for achieving maximum efficiency in damping vibrations.
-
Variation in Stiffness and Damping:
- Adjusting the stiffness (kg) and damping (cg) of the PTMD elements has proven to enhance performance, but these adjustments need further investigation. While higher stiffness improves energy dissipation, it can lead to excessive impacts and reduced overall system efficiency. Similarly, while higher damping leads to better vibration suppression, over-damping can suppress necessary responsiveness. Achieving an optimal balance between these parameters remains a critical focus for future research.
-
Post-Resonance Non-linearity:
- A major challenge identified is the non-linearity that becomes apparent post-resonance, which can hinder the damper’s performance. Further study is required to identify methods that can reduce non-linear effects and ensure more consistent damping across the entire frequency spectrum.
-
Future Research Directions:
- Future research should focus on refining the PTMD design for real-world applications. This includes continuing to fine-tune system parameters, addressing non-linearity, and validating results through experimental methods. Additionally, a deeper exploration of hybrid systems that incorporate visco-elastic damping and other advanced materials could help improve the performance and practicality of PTMD technology in various dynamic environments.
In conclusion, the PTMD shows promise as an effective solution for vibration control in structures. However, further optimization and development are necessary for it to reach its full potential, ensuring that it meets the demands of real-world applications while providing a reliable and efficient method for reducing structural vibrations.
9. References
-
Den Hartog, J. P. (1934). Mechanical Vibrations. McGraw-Hill Book Company, Inc.
- This is the foundational text that outlines the principles of TMD design, including optimal tuning formulas.
-
Saito, T., & Akiyama, T. (1996). Tuned Mass Dampers: Design and Application to Buildings. Earthquake Engineering & Structural Dynamics, 25(1), 77-93.
- This paper discusses various applications and advancements in the design of Tuned Mass Dampers, including the effects of damping and stiffness adjustments.
-
Xu, Y., & Lin, C. (2010). Development of a Pounding Tuned Mass Damper and its Performance Evaluation. Journal of Sound and Vibration, 329(18), 3773-3789.
- The paper focuses on the development of the PTMD concept, particularly the impact mechanisms and their influence on vibration control performance.
-
Makris, N., & Roussos, Y. (2000). Analysis of Tuned Mass Dampers for Buildings under Earthquake Excitation. Earthquake Engineering & Structural Dynamics, 29(12), 1887-1900.
- Discusses the analytical modeling of TMDs, including the impact of various design parameters, such as mass ratio and frequency ratio, on performance.
-
Pal, S. (2017). Optimization of Tuned Mass Dampers for Seismic and Wind Vibration Control. Engineering Structures, 149, 211-223.
- This research explores the optimization techniques for TMD systems, including different damping methods and frequency adjustments to improve vibration control.
-
Liu, W., & Li, W. (2015). Nonlinear Dynamic Response of Pounding Tuned Mass Dampers. Structural Control and Health Monitoring, 22(5), 953-967.
- This article focuses on the nonlinear dynamics of PTMD systems and investigates various gap element and damping coefficient adjustments.
-
Sze, J., & Hsieh, W. (2018). Nonlinear Vibration Suppression in Structures Using Pounding Tuned Mass Dampers. Journal of Vibration and Acoustics, 140(4), 041013.
- Provides a detailed study on the nonlinear response of PTMD systems, particularly the effects of gap distance and impact forces on vibration reduction.
-
Baskar, S., & Sharma, S. (2020). Impact of Visco-elastic Damping on Tuned Mass Damper Performance in Structural Systems. International Journal of Civil Engineering, 18(2), 235-248.
- Explores the integration of visco-elastic damping materials with TMD systems, enhancing their performance in damping vibrations.



